洁净室地面材料与施工控制要点
1 前言
制药洁净室也被称作洁净厂房,是指空气洁净度达到规定级别的可供人活动的空间。其功能是控制有生命微粒(例如:单细胞藻类、菌类、原生动物、细菌和病毒等)和微粒(尘埃粒子)的污染。自从GMP在制药行业实施以来,洁净室的地坪制作已成为医药行业一个基础的硬件要求。GMP要求洁净车间地坪应选用材质坚硬、整体性好、光滑平整、不开裂,耐磨、耐撞击,不易积聚静电,易清洗消毒、耐腐蚀的材料。地面在使用时开裂和防潮是两个应予以重视的问题,尤其是大面积地面,目前我国医药企业使用较广泛的地面材料主要有无弹性地面、涂布型地面和弹性地面等,这里着重介绍几种常用的地面材料及在施工过程中的控制要点。
2 水磨石地面
水磨石地面是一种无弹性地面,具有整体性好、机械强度好、耐磨损、耐重压、防静电、易清洗等特点。但是由于水磨石表面在显微镜下观察(如图1所示),表面尽管打磨,但是微生物和尘埃粒子有可能躲藏于间隙内,所以在打磨之后还需进行打蜡处理,水磨石一般用于洁净度级别较低(十万级洁净区)车间,如:固体制剂车间、原料药(精、烘、包)车间等。
由于水磨石地面缺少弹性,在混凝土基层出现开裂时会传至表面,所以在施工时应加强管理。水磨石的主要结构如图2所示,水磨石的施工过程主要包括:基层处理→找平层施工→固定分格条→抹水磨石面层→磨光→打蜡。

水磨石在施工过程中常见的缺陷和施工控制要点:
2.1 地面空鼓
主要由于水磨石地面层次多,不同时间,不同材料的工艺,处理不妥,都可能影响粘结而发生空鼓,尤其是大面积有裂纹的空鼓会大大影响水磨石的寿命。空鼓主要表现在:面层与基层之间粘结不牢,造成空鼓。面层与找平层之间粘结不牢,造成空鼓。
产生的原因,主要是基层清理不够,如:灰巴、残碴等附加物,均会影响两层之间的粘结。由此可见,基层的清理工作必须仔细,是影响粘结的重要因素。
2.2 分隔条断裂
分格条应采用铜条和玻璃条,但是由于玻璃条在重压或热胀冷缩的同时会产生断裂,造成微生物在里面滋长,所以在洁净室内的分隔条一般采用铜条。分隔条的断裂主要原因是分格条的本身高低不一致和面层不平整,所以在安装分格条时应调整好标高,发现差错及时改正。
2.3 打蜡后表面起粉
打蜡的目的是使水磨石地面更光亮、光滑、美观;同时也因表面有一层薄蜡而易于保养与清洁。打蜡时表面处理不妥会出现起粉的现象,严重影响车间的洁净度。造成起粉的主要原因:面层没有完全干燥;表面的细石粉未打扫干净。为了清除表面的残余水泥砂浆和细石粉,打蜡前可采用10%的草酸溶液,均匀洒到面层,再用油石轻磨一遍,后用水冲洗干净,待地面干燥后,即可进行打蜡。
3 环氧自流平地面
环氧自流平涂料是以环氧树脂为涂料成膜物,再通过添加固化剂、无挥发性的活性稀释剂、助剂、颜料和填料配制成的一种无溶剂型的高性能涂料。
环氧自流平涂料的成膜过程是一种化学成膜方法,首先将可溶性的低分子量的环氧树脂涂覆在基材表面后,分子间发生反应而使分子量进一步增加或发生交联而形成坚韧的漆膜。环氧自流平不仅具有水磨石地面的优点,而且更耐腐蚀、耐磨、更易清洁等优点,能够满足较高洁净级别的要求,所以多用于10000级和100级洁净室。目前被国内外很多制药企业采用和接受,一般用于水针车间、冻干粉针车间和生物制品车间等。
环氧自流平涂料的施工已是相对成熟的工艺,它主要有基层检查及处理→涂刷底漆→腻子修补→刮涂面层→打蜡养护→施工验收等工序。(如图3所示)

环氧自流平的施工要点及技术控制:
3.1 基层表面的处理
环氧树脂地坪基础是水泥素地,由于原水泥地上遍布孔隙,而且这些孔隙内含有水分和碱性物质,因此必须在施工前对地面进行预处理,否则环氧树脂地坪容易产生起泡、泛白、开裂、甚至是剥落等现象。经过打磨处理后的基层性能指标应符合以下指标:

基层的含水率对涂膜的影响很大,若含水率偏高则会出现气泡现象(如图4),故建议基层施工时在地坪下增加防潮层。

水泥素地在凝结过程中会有一定量的收缩,因此难免会产生相当数量的裂缝。对于非空鼓问题产生的裂缝,只需简单的沿裂缝方向切出一道V形槽后以环氧胶泥填平,并在表面贴一层玻璃纤维布,最后用环氧胶泥补平就可满足施工要求了。若水泥素地产生了比较严重的地面空鼓问题,可以直接将地面切开,用水泥将空鼓的地方填实,从根本上消灭空鼓。
3.2 施工环境
施工环境对于环氧自流平的质量影响很大,施工环境温度宜在10℃以上,地坪涂装时一般都采用胺类固化剂,而环氧基与胺基反应在10℃以下很缓慢,5℃以下基本不反应。另外底漆表面温度应高于环境露点3℃以上。若此条件达不到,一方面底材表面易结露,造成后道涂膜附着力不佳,另一方面,在涂漆后,漆膜未干前表面易结露有一层水膜,造成表面缺陷。特别是面漆,在此情况下,水气易与漆中的胺类固化剂反应,造成涂膜表面光泽低、发雾、发白、发粘、油点、硬度低等缺陷,大大降低表面装饰效果,严重时造成返工。
3.3 面漆的施工
面漆在施工时既要考虑到流平性又要保证填料的均匀性,从理论上讲,面漆的粘度越低或涂层越厚,流平性越好,可以利用适量的溶剂来改善面漆的流平性,但施工过程中面漆的填料就逐渐下降,造成表面硬度不高,耐磨性较差。所以选择合适的固化剂尤为重要,普通固化剂无法全部满足产品的要求,一般采用改性固化剂复配而成,在硬化过程中无游离胺析出。目前,环氧树脂地坪中广泛使用的固化剂是聚酰胺类固化剂和改性脂肪胺固化剂。3.4 施工后使用
根据季节的不同,施工后正常使用的时间也不一样:冬天:3天可步行,6天可耐轻载,10天正常使用;春秋天:1天可步行,4天可耐轻载,7天正常使用;夏天:18小时可步行,2天可耐轻载,5天正常使用。
4 塑料地板
塑料地板与其他地面比较,其特点是:防火性能好,吸音效果好,耐冲击,略有弹性,对长时间站立操作的工作可减少疲劳,但造价较贵,制药企业可根据自身工艺要求适当选用。常用的塑料地板材料有乙烯基塑料板、聚氯乙烯软板、聚氯乙烯半硬质板和聚氨酯地坪涂料,弹性地面施工的主要工序包括基层处理→弹线→试铺→刷底子胶→铺贴塑料地面→铺贴塑料踢脚板→擦光上蜡。
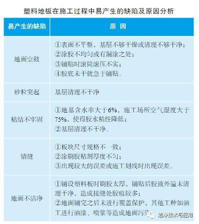
塑料地板施工工艺比较简单,施工过程中易产生的缺陷和原因如下表:

5 总结
地面在使用过程中,既要满足洁净室内的工艺要求,又能长久耐用,这于地面材料的选型和施工过程中的质量监控有直接关系。目前国内没有一种理想的地面材料能满足所有要求,医药企业应综合考虑GMP要求、工艺特殊性、材料的使用寿命、施工简便与否、价格、来源、施工技术水平等因素,根据材料的性能不同作出合理的选择、施工和使用。
以上是小编收集整理的洁净室地面材料与施工控制要点部分内容来自网络,如有侵权请联系删除:153045535@qq.com;
本文地址:










