关于AO工艺控制指标的详解!
污水处理的运行需要众多控制参数的合理调控,只有这样,才能保证处理工艺的正常、高效运行。本文详细介绍AO(脱氮)工艺主要参数指标的控制!
1、pH值
一般污水处理系统可承受的pH值变动范围为6~9,超出范围需进行投加化学调和剂调整;pH值过小会造成混凝絮体小、生物处理中原生动物活动减弱;过大则体现为混凝絮体粗大,出水浑浊,活性污泥解体,原生动物死亡。对于生活污水,pH值一般符合要求,不需人为调控。
2、B/C
B/C即系统进水的可生化性,数值上为同一样品的BOD5与COD的比值。对于二级污水处理厂,B/C表征污水成分是否满足生物处理的要求。对于活性污泥系统,一般认为B/C≥0.3,为可生化性良好,生物处理发挥作用。而可生化性<0.3时,污水中有机物含量不足,无法满足生物处理中微生物生长的需要,生物处理效率低下,此时,调控方法是向污水中投加有机营养源。
3、水力停留时间HRT
HRT即平均水力停留时间,指待处理污水在反应器内的平均停留时间,也就是污水与生物反应器内微生物作用的平均反应时间,为反应器有效容积与进水量的比值。对于生物处理,HRT要符合相应工艺要求,否则水力停留时间不足,生化反应不完全,处理程度较弱;水力停留时间过长则会导致系统污泥老化。
表1 不同污水处理工艺HRT

当处理效果不佳时,可参照设计值进行HRT的校核,校核水力停留时间时,水量应该算上污泥回流量与内回流量等。若HRT过小,应缓慢减小污水量,过大则缓慢加大污水量。注意,污水量的增减都应缓慢变动,否则造成系统的冲击负荷;由于污水处理任务艰巨,不要轻易减小进厂污水量,而是在回流量上做出调整。
4、污泥浓度MLSS及MLVSS
MLSS为活性污泥浓度,MLVSS为挥发性活性污泥浓度,一般占MLSS的55%~75%,可以概指为污泥中的有机成分。它们是计量曝气池中活性污泥数量多少的指标。活性污泥浓度表征生物池中微生物生长平衡情况,活性污泥控制在多少,主要是根据食微比进行核算,一般控制在2000~4000mg/L。过高的污泥浓度,将导致污泥老化,反应池抗冲击负荷能力减弱;而过低的污泥浓度,则造成污泥活性过强不利于沉降,或反映营养物质不够。调控污泥浓度的方法主要通过对剩余污泥排放量的调整,增大排泥量,污泥浓度下降,反之上升。
若MLVSS占MLSS比例不足55%,表明①无机物过多,应对沉砂系统进行检查;②污水中有机营养源不足,用B/C、食微比核算。
5、污泥沉降比SV30
SV30即30分钟活性污泥沉降比,正规的做法是用1000mL量筒取样,静置30分钟后,观测沉淀污泥占整个混合液的体积比例,单位是%。SV30可较直观的反应目前的工艺效果,是重要的检测参数;发生工艺异常时,也应首先对这个指标进行观测。
检测SV30时,工艺员要注意:
1)在曝气池末端取样;
2)沉降过程全观测,由于30分钟沉降过程可近似代表二沉池中的沉降过程,所以一定要观测整个过程,而不单是结果。
3)重点观测前5分钟的沉降值(自由沉淀阶段)和絮凝性能。4)用1000mL量筒,不要用100mL量筒观测,否则混合液污泥挂壁造成结果偏差。
稳定工艺的SV30在15%~35%。过小说明污泥中无机物含量比较多,过高则可能是污泥活性过强或发生污泥膨胀。
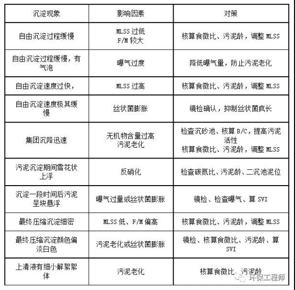
观察污泥沉降过程,对目前工艺进行分析:
表2 沉淀效果及影响因素

6、污泥指数SVI
SVI为污泥容积指数,算法为SV30与污泥浓度的比值(单位为mL/g),表征1g干污泥所占的体积。传统活性污泥法其值在70~150为正常值。
SVI主要反映污泥的松散程度,当MLSS很高时,仅用SV判断污泥沉降性是不准确的,必须结合SVI。对SVI的调控主要通过对MLSS的调整。
表3 SVI值调控方法

7、食微比F/M
F/M称为污泥有机负荷,具体算法是(BOD(进水)*日进水量)/(MLVSS*曝气池有效容积),也称为食微比。
表4 不同工艺的食微比控制值

在保障处理效果的情况下,尽量降低MLSS,保证适当高的污泥食微比,可以降低溶解氧耗量,从而节约电能。
AO脱氮工艺F/M范围在0.1~0.15范围,食微比超出指导范围,过低往往造成污泥活性不佳,降低污染物的去除率。食微比过高,过多的碳源无法代谢进入曝气池,会导致硝化反应的异常,严重时崩溃。
由于微生物存在对水质条件的依赖性,各厂F/M也可由年统计自行得出不同季节的最佳值。
8、泥龄SRT
污泥龄是活性污泥池中全部污泥总量增长一倍所需要的时间,等于活性污泥总量与每日排放的剩余污泥量的比值。核算污泥龄是判断目前活性污泥是否老化的论据。
AO脱氮工艺污泥龄一般控制在15~20天左右,这只是参考值,各厂还需根据自身情况与季节变化确认适宜的污泥龄。污泥龄过短,硝化微生物来不及繁衍就从系统排出,不能形成优势微生物,不利于氨氮的降解;而污泥龄过长,污泥老化,造成二沉池污泥上浮,出水浑浊。
对污泥龄的调整主要是依靠排泥完成。如加大排泥量可缩短污泥龄,但同时也要根据进水有机物浓度进行分析,当加大排泥速率不及微生物增长量时,一定程度上污泥龄是不会缩短的。
从污泥龄的确定上,可计算出每日排泥量,并以此为指导对排泥的多少进行调控。污泥龄与每日排泥量的计算公式为:SRT=(反应池容积*MLSS)/24*回流污泥MLSS*排泥流量,其中回流污泥MLSS由化验室取样测出,一般情况下为曝气池MLSS的2倍。
在进水有机物浓度突然变大的时候,污泥有机负荷变大,此时为了维持有机负荷的稳定,一定要提高MLSS,也就是延长污泥龄,用以克服突增的有机物浓度。反之亦然。
9、好氧池DO
指水体中游离氧的含量。脱氮工艺中有缺氧区、好氧区2种溶解氧界定形式。
好氧区,溶解氧含量2~4mg/L即可满足兼性或好氧微生物活动的要求,一般冬季污水充氧能力大于夏季,暴雨期溶解氧液高一些。溶解氧超出4mg/L意义不大,反倒可能造成污泥老化和污泥自身氧化解絮,使出水浑浊。过低的溶解氧造成污泥厌氧死亡。
缺氧区,溶解氧含量0~0.5mg/L,满足反硝化细菌反应要求。
工艺员对于溶解氧的监测要做到多点测、同一点分时段测,了解污水中DO的变化情况。
对溶解氧的调控主要通过调整曝气设备运行参数来完成的,对于鼓风机,可以调节送风量,转碟和转刷可以调节转速以及淹没深度。
对于一个推流阶段,溶解氧的分布方式是低—中—高。水量变大、进水有机污染物浓度增高、污泥浓度增加时,都要相应提高曝气量,以维持足够的DO。
10、缺氧池OPR
ORP 值与硝酸氮浓度具有很好的线性正相关性。反硝化的活性随氧化还原电位的增高而降低。当缺氧段末端测得ORP 值低时可认为硝酸氮得到有效去除,可充分利用进水中的有机碳进行反硝化。
各种微生物所要求的氧化还原电位不同。一般好氧微生物在+100mV以上均可生长,最适为+300mV~+400mV;兼性厌氧微生物在+100mV以上时进行好氧呼吸,为+100mV以下时进行无氧呼吸;专性厌氧细菌要求为-200mV ~-250mV ,其中专性厌氧的产甲烷菌要求为-300~-400mV ,最适为-330mV 。
11、CN比
在脱氮系统中,反硝化需要利用碳源进行脱氮,而碳源对硝化来说起到“抑制“作用,所以在AO脱氮系统中CN比必须在适宜的范围内才能保证脱氮的正常进行!
理论上进水COD与TN的比为2.86就可以满足脱氮要求、但是实际运行中DO及其他因素的影响,实际应用中CN比一般在4~6,才可以满足脱氮要求,所以,在CN比的控制参数上需要根据具体出水硝态氮的值来增减碳源的投加!
12、回流比
AO脱氮工艺的回流比分内回流比与外回流比。
外回流又称污泥回流,是由二次沉淀(或沉淀区)分离出来,回流到曝气池的活性污泥。有时污泥回流入曝气池前的再生池进行再曝气,以恢复活性污泥的吸附能力。外回流比一般控制在30%-70%范围。
内回流的学名叫硝化液回流,顾名思义这个回流里面是混合的硝化产物硝态氮的,内回流的作用是将曝气池中硝化反应产生的硝态氮回流到反硝化池,为反硝化提供化合态的氧,进行反硝化反应。内回流比一般控制在200%~400%。
以上是小编收集整理的关于AO工艺控制指标的详解!部分内容来自网络,如有侵权请联系删除:153045535@qq.com;
本文地址:










