厌氧生物处理调试、运行指导手册!
1、目的:本手册用于厌氧生物降解工艺单元的运行管理。
2、内容及对象:手册包括有以下7个内容:
即:厌氧生物反应概述;厌氧技术优势和不足;反应机理;厌氧反应器类型;厌氧反应器工艺控制条件;启动方式;运行管理;问题及解决措施;
手册适用于厌氧反应器操作人员、污水站技工、化验人员和管理人员,亦可供相关人员参考。
3、厌氧反应概述:
利用微生物生命过程中的代谢活动,将有机物分解为简单无机物,从而去除水中有机物污染的过程,称为废水的生物处理。根据代谢过程对氧的需求,微生物又分为好氧、厌氧和介于两者间的兼性微生物。厌氧生物处理就是利用厌氧微生物的代谢过程,在无需提供氧的情况下,把有机物转化为无机物和少量的细胞物质,这些无机物包括大量的生物气(即沼气)和水。
厌氧是一种低成本废水处理技术,把废水治理和能源相结合,特别适合发展中国家使用。
4、厌气处理技术的优势和不足:
优势:
4.1可作为环境保护、能源回收和生态良性循环结合系统的技术,具有良好的社会、经济、环境效益。
4.2耗能少,运行费低,对中等以上(1500mg/L)浓度废水费用仅为好氧工艺1/3.
4.3回收能源,理论上讲1kgCOD可产生纯甲烷0.35m3,燃值(3.93×10-1J/m³),高于天然气(3.93×10-1J/m³)。以日排10t COD工厂为例,按COD去除80%,甲烷为理论值80%计算,日产沼气2240m³,相当于2500m³天然气或3.85t煤,可发电5400Kwh.
4.4设备负荷高、占地少。
4.5剩余污泥少,仅相当于好氧工艺1/6~1/10.
4.6对N、P等营养物需求低,好氧工艺要求C:N:P=100:5:1,厌氧工艺为C:N:P=(350-500):5:1。
4.7可直接处理高浓有机废水,不需稀释。
4.8厌氧菌可在中止供水和营养条件下,保留生物活性和沉泥性一年,适合间断和季节性运行。
4.9系统灵活,设备简单,易于制作管理,规模可大可小。
厌氧不足:
1、 出水污染浓度高于好氧,一般不能达标;
2、 对有毒性物质敏感;
3、 初次启动缓慢,最少需8-12周以上方能转入正常水平。
5、反应机理:
厌氧反应过程是对复杂物质(指高分子有机物以悬浮物和胶体形式存在于水中)生物降解的复杂的生态系统。其反应过程可分为四个阶段:
5.1水解阶段——被细菌胞外酶分解成小分子。例如:纤维素被纤维酶水解为纤维二糖和葡萄糖,淀粉被淀粉酶分解为麦牙糖和葡萄糖,蛋白质被蛋白酶水解为短肽和氨基酸等,这些小分子的水解产物能被溶解于水,并透过细胞为细胞所利用。
5.2发酵阶段——小分子的化合物在发酵菌(即酸化菌)的细胞内转化为更为简单的化合物,并分泌到细胞外。这一阶段主要产物为挥发性脂肪酸(VFA)醇类、乳酸、CO2、氢、氨、硫化氢等。
5.3产酸阶段——上一阶段产物被进一步转化为乙酸、氢、碳酸以及新的细胞物质。
5.4产甲烷阶段——在这一阶段乙酸、氢、碳酸、甲酸和甲醇等被转化为甲烷、二氧化碳和新细胞物质。原理如下图

a、 水解阶段——含有蛋白质水解、碳水化合物水解和脂类水解。
b、 发酵酸化阶段——包括氨基酸和糖类的厌氧氧化,以及较高级脂肪酸与醇类的厌氧氧化。
c、 产乙酸阶段——含有从中间产物中形成乙酸和氧气,以及氢气和二氧化碳形成乙酸。
d、 产甲烷阶段——包括从乙酸形成甲烷,以及从氧、二氧化碳形成甲烷。废水中有硫酸盐时,还会有硫酸盐还原过程,如虚线所示。
6、厌氧反应器类型:
普通厌氧反应池
厌氧接触工艺
升流厌氧污泥库(UASB)反应器
内循环厌氧反应器(IC)
厌氧颗粒污泥膨胀库(EGSR)
厌氧滤料(AF)
厌氧流化库反应器
厌氧折流反应器(ABR)
厌氧生物转盘
厌氧混台反应器等.
7、厌氧反应的工艺控制条件:
7.1温度:按三种不同嗜温厌氧菌(嗜温5-20℃ 嗜温20-42℃ 嗜温42-75℃)工程上分为低温厌氧(15-20℃)、中温厌氧(30-35℃)、高温厌氧(50-55℃)三种。温度对厌氧反应尤为重要,当温度低于最优下限温度时,每下降1℃,效率下降11%。在上述范围,温度在1-3℃的微小波动,对厌氧反应影响不明显,但温度变化过大(急速变化),则会使污泥活力下降,度产生酸积累等问题。
7.2 PH:厌氧水解酸化工艺,对PH要求范围较松,即产酸菌的PH应控制4-7℃范围内;完全厌氧反应则应严格控制PH,即产甲烷反应控制范围6.5-8.0,最佳范围为6.8-7.2,PH低于6.3或高于7.8,甲烷化速降低。
7.3氧化还原电位:水解阶段氧化还原电位为-100~+100mv,产甲烷阶段的最优氧化还原电位为-150~-400mv。因此,应控制进水带入的氧的含量,不能因以对厌氧反应器造成不利影响。
7.4营养物:厌氧反应池营养物比例为C:N:P=(350-500):5:1。
7.5有毒有害物:
抑制和影响厌氧反应的有害物有三种:
无机物:有氨、无机硫化物、盐类、重金属等,特别硫酸盐和硫化物抑制作用最为严重;
有机化合物:非极性有机化合物,含挥发性脂肪酸(VFA)、非极性酚化合物、单宁类化合物、芬香族氨基酸、焦糖化合物等五类。
生物异型化合物,含氯化烃、甲醛、氰化物、洗涤剂、抗菌素等。
7.6工艺技术参数:
水力停留时间:HRT
有机负荷
污泥负荷
8、厌氧反应器启动:
8.1接种污泥:
有颗粒污泥时,接种污泥数量大小10-15%.当没有现成的污泥时,应用最多的是污水处理厂污泥池的消化污泥.稠的消化污泥有利于颗粒污泥形成。没有消化污泥和颗粒污泥时,化粪池污泥、新鲜牛粪、猪粪及其它家畜粪便都可利用作菌种,也可用腐败污泥和鱼塘底泥作接种污泥,但启动周期较长。
没有颗粒污泥时,污泥接种浓度至少不低10Kg·VSS/m3反应器容积,但接种污泥填充量不大于反应器容积60%。污泥接种中应防止无机污泥、砂以及不可消化的其它物进入厌氧反应器内。
当一个厌氧反应器需要进行生物启动时,如果需要处理的有机负荷小于该反应器最大的处理负荷时,可以按照需处理的有机物总量核算出相应的厌氧污泥接种量,而没有必要满量接种,从而降低厌氧污泥的采购成本。
那么到底该接种多少厌氧污泥呢?这需要了解污泥负荷这个基本概念:污泥负荷是指每天施加给单位质量有效厌氧污泥的有机物的量,以SCOD的公斤数衡量,计算公式为:
污泥负荷(kgSCOD/kgVS.d)=Q(m³/d)*SCOD(mg/L)/VS(kg)
其中:
Q为厌氧反应器每日的处理量
SCOD为废水的溶解性cod浓度
VS为厌氧反应器中厌氧污泥的挥发性固体总量
8.2接种污泥启动:启动分以下三个阶段进行:
1、起始阶段——反应池负荷从0.5-1.0kgCOD/m3d或污泥负荷0.05-0.1kgCOD/kgVSS·d开始。进入厌氧池消化降解废水的混合液浓度不大于COD5000mg/L,并按要求控制进水,最低的COD负荷为1000mg/L。进液浓度不符合应进行稀释。
进液时不要刻意严格控制所有工艺参数,但应特别注意乙酸浓度,应保持在1000mg/L以下。进液采用间断冲击形式,即每3~4小时一次,每次5-10min,之后逐步减断间隔时间至1小时,每次进液时间逐步增长20~30min。起始阶段,进水间隔时间过长时,则应每隔1小时开动泵对污泥搅拌一次,每次3~5min。
2、启动第二阶段——当反应器容积负荷上升到2-5kgCOD/m3d时,这一阶段洗出污泥量增大,颗粒污泥开始产生。一般讲,从第一段到第二段要40d时间,此时容积负荷大约为设计负荷的50%。
3、启动的第三阶段——从容积负荷50%上升到100%,采用逐步增加进料数量和缩短进料间断时间来实现。衡量能否获进料量和缩短进料时间的化验指标定控制发挥性脂肪酸VFA不大于500mg/L,当VFA超过500-1000mg/L,厌氧反应器呈现酸化状态,超过1000mg/L则表明已经酸化,需立即采取措施停止进料,进行菌种驯化。一般来讲第二段到第三段也需30-40d时间。
8.3启动的要点
1、启动一定要逐步进行,留有充裕的时间,并不能期望很短时间进入加料运行达到厌氧降解的目标。因为启动实际上是使细菌从休眠状态恢复,即活化的过程。启动中细菌选择、驯化、增殖过程都在进行,原厌氧污泥中浓度较低的甲烷菌的增长速度相对于产酸菌要慢的多。因此,这时负荷一般不能高,时间不能短,每次进料要少,间隔时间要长。
2、混合进液浓度一定要控制在较低水平,一般COD浓度为1000-5000mg/L,当超过5000mg/L,应进行出水循环和加水稀释至要求。
3、若混合液中亚硫酸盐浓度大于200mg/L时,则亦应稀释至100mg/L以下才能进液。
4、负荷增加操作方式:启动初期容积负荷可从0.2-0.5kgCOD/m³·d开始,当生物降解能力达到80%以上时,再逐步加大。若最低负荷进料,厌氧过程仍不正常COD不能消化,则进料间断时间应延长24h或2-3d,检查消化降解的主要指标测量VFA浓度,启动阶段VFA应保持在3mmoL/L以下。
5、当容积负荷走到2.0kgCOD/m³d后,每次进料负荷可增大,但最大不超过20%,只有当进料增大,而VFA浓度且维持不变,或仍维持在﹤3mmoL/L水平时,进料量才能不断增大进液间隔才能不断减少。
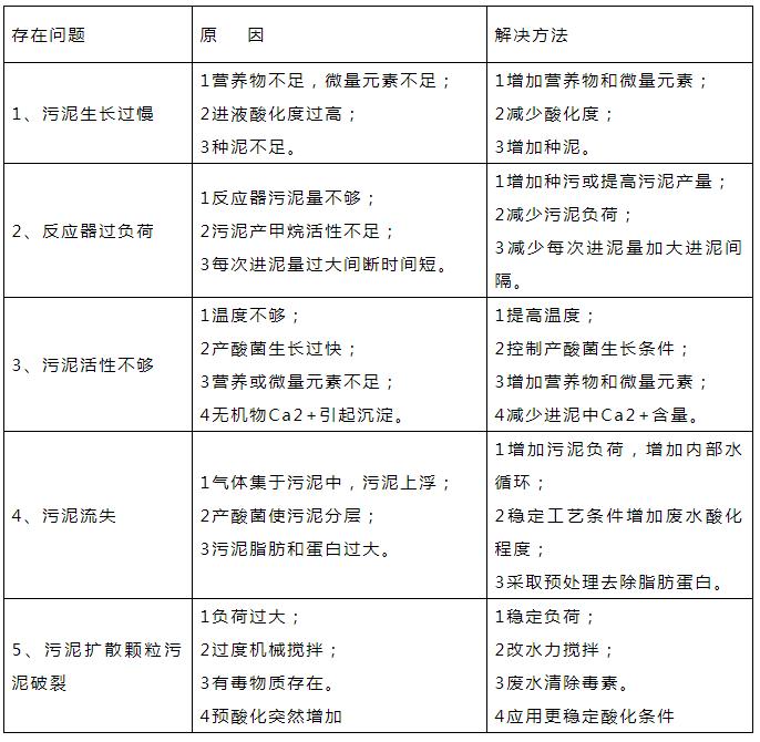
9、 厌氧生物处理中存在的问题及解决方法

以上是小编收集整理的厌氧生物处理调试、运行指导手册!部分内容来自网络,如有侵权请联系删除:153045535@qq.com;
本文地址:










