新型生物脱氮除磷技术在城市污水处理中的发展趋势
当下,我国城市污水处理厂的主要矛盾已由有机物的去除转向氮、磷等营养物的去除。而城市污水处理厂目前普遍采用的传统生物脱氮除磷工艺因其自身的特点及城市污水特征,导致氮、磷污染物去除效率无法满足愈发严格的国家标准。针对这种问题,通过对同步硝化反硝化、厌氧氨氧化、反硝化除磷、短程硝化反硝化这些新型技术及其研究现状进行介绍,探究新型生物脱氮除磷技术在城市污水处理领域中应用的优越性与合理性。并基于多菌群协同除污机理,结合我国城市污水处理可持续发展现状,探索未来的技术发展方向。
研究亮点
1、总结分析同步硝化反硝化、厌氧氨氧化、反硝化除磷、短程硝化反硝化这些新型技术及其研究现状,探究新型生物脱氮除磷技术在城市污水处理领域中应用的优越性与合理性;
2、本文基于多菌群协同除污机理,结合我国城市污水处理可持续发展现状,探索未来的技术发展方向。
城市污水处理一直是城市建设中的关键一环,作为环保领域的重要分支,长久以来都是备受人们关注的话题。过去的几十年中,随着社会向城市化、工业化的发展和居民生活水平的上升,水体富营养化的问题也越来越严重,这给城市污水处理带来了巨大难题。根据《2019年中国生态环境统计年报》,2019年共排放化学需氧量(COD)5.671×106 t、总氮(TN)1.176×106 t、总磷(TP)5.9×104 t,城市污水处理中氮、磷污染物的比重较大;且相对于COD每年去除量的增加程度而言,氮、磷污染物每年去除量增加的数目较少。
在城市污水处理的现有技术中,如AAO、SBR、氧化沟等都存在一定限制,如都对碳氮比(C/N)或者碳磷比(C/P)等有一定要求、微生物菌种彼此独立导致生化反应进程存在障碍、微生物世代时间的不同导致对污泥龄要求不同等,伴随于此的通常会是更高的成本与更大的人力消耗。这些缺陷使城市污水脱氮除磷效率已经越来越无法满足人们的需求,因此,城市污水处理技术需要在强化脱氮除磷方面做出一定改进。近年来,许多研究人员已经提出了多种新型高效的脱氮除磷技术。本文通过对厌氧氨氧化、反硝化除磷等新型技术的原理及研究现状进行介绍,探究其在城市污水处理中应用的合理性与优越性,并基于此提出多菌群协同除污的构想,对未来可持续城市污水处理技术发展方向进行探索。
1 新型脱氮除磷技术
1.1 同步硝化反硝化除磷
同步硝化反硝化(SND)是40多年前在土壤中水的浸出过程中发现的一种新型硝化反硝化技术,指将传统生物硝化过程和反硝化过程在同一反应器中同时进行(图1)。

目前,已有证据表明这一理论是可行的,且可减少近30%的碳需求及污泥产量。发展至今,SND已成为高效的脱氮技术中一种很有前途的选择。如Chai等研究在序批式生物膜反应器内强化SND处理低C/N废水的性能,显示在同步硝化反硝化效率(SND率)大于97.3%时,仍可以有效脱氮。如果把SND系统和除磷系统相结合,则可以提出一种同步硝化反硝化除磷(SNDPR)的新系统,进一步降低处理过程中的碳、氧需求,现今,已有很多研究人员对SNDPR系统及其各种衍生技术进行影响因素研究,以探究其实用性,如表1所示。

诸多试验结果表明,由SNDPR系统衍生出的各种新工艺、新技术已可在各种条件下表现出良好的耐受性,且针对低C/N污水实现了良好的去除效果,体现了一定实用价值。SNDPR作为一种较易实现的高效脱氮除磷方式,其特性提升了生物池一体化的可能性,可以预见未来会在水处理领域发挥重要作用。但是目前其在污泥形态、溶解氧等方面都有一定限制,如由于生物硝化与反硝化对氧环境的需求不同,会导致某一进程在一定程度上受到限制,使SND率偏低,去除效果不理想,因此,如何控制反应器内溶解氧将是一个棘手的问题。
1.2 厌氧氨氧化
厌氧氨氧化是指在厌氧或缺氧条件下,以亚硝态氮为电子受体,将氨氮直接氧化为氮气的过程。整个过程须保持完全厌氧的条件,且研究表明,其在pH值为8、温度为30 ℃左右时运行条件最好(图2)。

这一过程是在1965年由Rids观察到缺氧海洋盆地中的氨损失后首次提出的, 后又在海洋沉积物的孔隙水剖面中观察到亚硝酸盐和氨的同时消失,为这种反应的存在提供了早期证据。但直到1995年,这种技术才在一个处理废水的反硝化流化床反应器中被首次证实,到2007年,首个大型厌氧氨氧化反应器才在鹿特丹建成。相对于传统脱氮方法,厌氧氨氧化的脱氮容积负荷更高,已有研究表明,其脱氮容积负荷很容易达到5 kg/(m3·d),而对于传统的脱氮工艺而言,脱氮容积负荷通常小于0.5 kg/(m3·d)。如表2所示,针对厌氧氨氧化已展开很多研究。

厌氧氨氧化作为一种近些年来新出现的技术,由于其脱氮效率高、污泥产量小、碳源需求小的优势,成为了一种脱氮的理想方式。但厌氧氨氧化的缺点也十分明显,其主要缺点是厌氧氨氧化菌的生长速率十分缓慢、细胞产量低。且厌氧氨氧化还容易被环境因素影响,低温、高碱度、有机物形态等很多因素都会抑制其反应性能。其中,作为反应底物的亚硝态氮和氨氮是影响其速率的关键因子,但过高的底物浓度反而会抑制其反应速率,已有试验验证同时提供能源的碳源也具有这一特点。相比于实验室小试,在实际工程中这些影响因子更加难以控制。所以,厌氧氨氧化的应用条件将成为此技术从实验室技术向实际应用过渡的关键问题,可以预见此方向将会是今后技术研究的重点与难点。
1.3 反硝化除磷
Comeau等在1987年发现了一类不同于传统除磷工艺中聚磷菌的新型聚磷菌,这种聚磷菌在缺氧环境中可以同时去除氮和磷两种污染物质,将其命名为反硝化聚磷菌(denitrifying phosphorus accumulating organisms, DPAOs)。DPAOs利用体内储存的聚羟基脂肪酸酯(PHA),在缺氧环境中以硝态氮或者亚硝态氮替代氧气作为电子受体,从而实现过量吸磷。相比于传统除磷工艺,反硝化除磷可以实现同步脱氮除磷与“一碳两用”,并解决大部分能耗问题,理论上可以节省多达30%的曝气系统能耗、50%的碳源需求及污泥产量。根据反硝化除磷的特点,其可以与很多技术联用,同时也衍生了许多新型工艺,如UCT、AOA、AAN等。这些工艺共同的特点都是可以极大限度地利用反硝化除磷原理中“一碳两用”的特点,且避免了硝化菌和DPAOs的竞争,非常适合处理低C/N污水。已有大量学者研究其适宜工作条件,以探究其实用性,如表3所示。

反硝化除磷目前已经处于由基础研究向实际工程过渡的阶段,但是除开其节省能耗、一碳两用等优势,还存在部分缺陷。为了实现反硝化除磷,需要控制合适的C/N,而且对于厌氧部分投加硝酸盐作为底物时,需要注意投加方式。除此以外,反硝化除磷菌的世代周期较长,需要控制反应器污泥停留时间不能太短,以便为反硝化除磷菌提供良好的生长环境。与此同时,虽然反硝化除磷技术的污泥产量较少,但是其后续污泥较难处理,填埋之后在厌氧条件下可能会造成释磷从而影响环境,给实际工程也带来一定困扰。
1.4 短程硝化反硝化
短程硝化反硝化即在进行硝化反应时抑制硝化反应的第二阶段,只硝化到亚硝态氮状态,而后将过量的亚硝态氮作为电子受体进行反硝化的过程,如图3所示。

短程硝化反硝化也可以实现氮元素的有效去除,由于未完成全部的硝化反应,其脱氮速率会大大提升。第一个成功实现短程硝化反硝化的工艺是SHARON工艺,但SHARON工艺的运行条件较为苛刻,高温、高氨氮浓度都制约了其实际应用的可行性,因此,寻找短程硝化反硝化的适宜条件、探究其实用性,是众多研究人员的重点。目前,主要使用抑制剂、溶解氧、技术联用等方法实现短程硝化反硝化,如表4所示。

短程硝化反硝化相比于传统生物脱氮工艺,短程硝化阶段可以减少25%的氧气消耗;对于后续缺氧反硝化阶段可降低约40%碳源消耗量;且亚硝态氮反硝化反应速率是硝态氮反硝化速率的1.5~2倍,可以有效减少系统的HRT。此外,在减少污泥产量和碱度投加的方面也有所帮助,短程硝化反硝化技术具有巨大优势。但短程硝化反硝化对菌种的要求很高,正常运行时必须先进行菌种的富集。由于短程硝化和反硝化是两个不同的进程,其对氧环境的要求也不同,需要严格控制氧环境的变化,且底物浓度也是制约其反应的条件,需要形成亚硝酸盐累积的同时逐步淘汰反应器中的亚硝化细菌,目前其条件仍较为苛刻。

2 脱氮除磷技术发展方向
普通城市污水厂应用的传统活性污泥法中,生物脱氮通常分为氨化、硝化、反硝化3个过程,分别由氨化菌、硝化细菌和反硝化菌完成,其中,硝化需要在好氧环境中完成,反硝化则需要在厌氧环境中完成。而对于除磷,通常在除磷系统中利用聚磷菌的过量积磷能力进行厌氧环境下的释磷和好氧环境下的过量吸磷,再通过剩余污泥排放的方式实现磷的去除。不同生物反应对氧环境的不同需求导致在传统水处理工艺中,无论是SBR还是AAO等工艺,都在空间或时间上对反应进程有一定限制。而这一限制通常又会造成系统中碳源竞争激烈、污泥产量过大、运行复杂等一系列问题。城市污水还存在的问题是C/N较低导致脱氮效率较差,通常,解决这个问题的方法是在生物处理的部分投加额外的碳源,但这一方法的成本非常高。
如果继续使用现行的污水处理技术,在不断追求去除效果的同时,必然会伴随着工艺运行困难、结构复杂、成本上升等一系列问题。如果能开发一种高效、可持续发展的新型污水处理技术或工艺应用在城市污水处理中,必然可取得巨大的社会效益和经济效益。
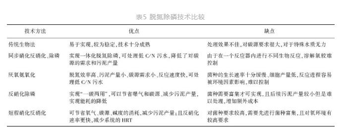
对现有的各种生物脱氮除磷技术进行比较,由表5可知,从本文介绍的新型污水生物脱氮除磷技术来看,它们都具有在不同程度上节省碳源和降低污泥产量的优势,且反应速率都相对较快。这些优势使它们在处理低C/N污水时表现出很强的适应性,针对不同温度、pH、污泥龄和曝气方式等运行工况,表现出很好的耐受性,并可以稳定运行。而这些技术优势放在城市污水处理中,恰好可以弥补当前技术应对城市污水脱氮除磷的不足,虽然目前研究有限,应用条件仍不成熟,但如果未来将这些新技术投入实际应用,许多问题都将迎刃而解。

从新型污水生物脱氮除磷技术原理来看,控制优势微生物菌群是保证工艺达到预期效果的前提条件,而其控制条件相对苛刻,这也是新型技术推广应用受限的原因之一。基于微生物菌群功能及生存环境特点,如能实现多种功能菌群在同一个空间内协同作用,不仅可降低能耗、节省投资,更重要的是可以大大提高生化反应效率,简化控制条件。微压内循环生物反应器是一种仅通过反应器自身结构特点,使反应器内部形成独特的水力流态,实现了在同一反应器空间内不同功能菌群协同除污功效,作为可持续发展的城市污水处理新技术具有着潜在的优势。
3 结论与展望
我国城市污水特有的特征和环境特点,导致传统生物脱氮除磷技术效果不佳。随着我国对氮、磷排放标准的日趋严格,结合我国城市污水处理的可持续发展,未来应加大新型技术的研究和推广力度,加强对新技术的使用条件及优劣特点的认识,争取早日将此类具有潜力的新型污水生物脱氮除磷技术应用到我国的城市污水处理中,并基于此类新技术,积极开发出具有高效、节能一体化的污水生物脱氮除磷工艺,是解决此类问题值得考虑的研究方向。
以上是小编收集整理的新型生物脱氮除磷技术在城市污水处理中的发展趋势部分内容来自网络,如有侵权请联系删除:153045535@qq.com;
本文地址:










