分散or集中?排水系统怎样建设更优秀
地下式污水处理厂的迅速发展为实施“适度集中、就地处理、就近回用”的建设理念带来了契机,以地下厂为核心的分布式厂网建设模式可弥补传统集中式模式的不足,具有较大的工程应用潜力。对于排水系统建设方案的决策比选,现有模型极少关注资源、环境及社会效益。为此,从技术经济先进性、资源效益、环境效益和社会效益4个方面构建了16个指标的排水系统分布-集中方案决策模型,并以决策指数H作为最终评价指标。以南明河流域水环境综合治理项目为例进行综合评价,评价结果表明分布式厂网建设模式决策指数为63.31,优于传统集中式建设方案。方案实施后,南明河治理段黑臭消除,国控断面主要水质指标达地表水Ⅲ类,水生植物覆盖率和生物多样性提升。
0 引 言
相比于美国在城镇化率达60%时开始建设污水处理厂,我国在城镇化率近30%时已开始建设,至今建设模式仍以集中式为主,即在远离城市的边缘、排放水体下游建设集中式收集管网和大型污水处理厂。集中式排水系统建设模式在国外较为常见,特别是城市和人口密集地区,如美国芝加哥Stickney污水处理厂(465万m³/d)、英国伦敦Beckon污水处理厂(240万m³/d)、加拿大蒙特利尔Riviere-des-Prairies污水处理厂(760万m³/d)。集中式模式具有显著的规模效应,大型污水处理厂选址简单、易于管理、可靠性强,该模式在我国水污染防治方面发挥了重要作用,弥补了我国水污染治理行业发展初期处理能力不足、运营水平不高、管理机制不完善的缺陷。然而,当下我国城镇化率已突破60%,这种建设模式所存在的弊端也逐渐显现:
(1)占用大量土地资源,邻避效应显著。宫徽等研究结果表明,传统污水处理厂建设模式会对厂区占据的土地及其周边地产产生远超自身建设投资数倍的价值损失。
(2)污水长距离输送,埋深大投资高,管网渗漏率高,进厂水质浓度低,单位污染物能耗高。曹业始等研究表明,我国污水管网的平均渗漏率高达46%,COD在管网中的损失率高达55%。由于进水水质浓度低,我国单位污染物去除所需的能耗远高于国际平均水平。
(3)不利于水资源回用。再生水厂通常需要建设较长的回用管网,建设在河道下游的水厂需要利用水泵将再生水再次提升至河道上游,由此造成管网投资高、运行成本高的情况。
(4)不利于能源利用。采用水源热泵对污水处理厂出水制冷供暖是能源利用的有效手段,其有效服务半径一般为3km,而污水处理厂通常远离建成区,导致热能难利用。
近年中国城镇化发展迅速,新建污水处理厂通常在5~10年内就面临被城市化区域包围的局面。传统模式下,水厂扩建提标势必需要在下游选择新址,扩大处理规模、占地面积和管网辐射范围,然而仍将面临若干年后再次被城市包围的局面。如成都三瓦窑污水处理厂在2013年因邻避效应而搬迁至下游4km处,仅管网投资新增达8.5亿元,现新厂址已再次被城市包围。传统建设模式会导致“异地新建、被城市包围、再次异地、再次被包围”的恶性循环。
针对集中式建设模式存在的问题,“适度集中、就地处理、就近回用”的新建设原则逐渐被业界接受、提倡并推广。美国就经历了“集中、分散、集中与分散相结合”的发展路径:在20世纪70、80年代开始大规模建设集中式污水处理系统,20世纪90年代分散式污水处理开始流行,至今美国已形成分散式治理系统与集中式污水处理并行相伴的治理模式。采用分散与集中相结合的原则进行污水处理厂及管网建设具备节省管网投资、降低管道渗漏率、有利于水资源回用与能源利用等优点。
我国地下式污水处理厂发展迅速,为实施集中分散相结合的厂网建设理念提供了契机。“十三五”末期我国地下厂总数量已达119座,处理规模达1 253万m³/d。地下式污水处理厂具有环境友好、土地集约、资源利用、化邻避为邻利、选址灵活等优势,将之与上述建设理念结合而形成的分布式厂网建设模式,兼具地下厂和分散式的优点,在合理规划的基础上可实现排水系统经济、资源、环境和社会正效益,具有实际工程意义和大范围推广应用的潜力。
对于排水系统建设方案分散还是集中的决策比选,现有模型方法多从技术经济角度评价,极少关注资源、环境和社会方面的影响。层次分析法(Analytic Hierarchy Process,AHP)是一种定性与定量相结合的决策评价方法,是分析多目标、多层次、复杂系统的有效工具,被广泛应用于环保行业中各类技术、方案的综合评估,如最佳可行技术(Best Available Technology,BAT)。本文从技术经济先进性、资源效益、环境效益及社会效益4个方面构建了16个指标的分布-集中方案决策评价模型。为使评价模型具有普遍可比性,针对确定性指标建立可通用的标准化函数,针对非确定性指标采用5级划分法,并以决策指数H作为最终评价指标。
1 排水系统分布-集中方案决策评价模型构建
1.1 评价指标优选
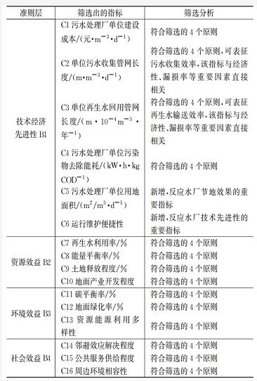
模型中准则层下的相应指标通过专家咨询和技术调研筛选得出,同时遵循目标针对性、综合指示性、数据可获得性和指标可考性原则。表1为最终筛选出的16项评价指标。在指标筛选过程中,曾考虑管网单位建设成本、服务范围管网密度、单位水资源回用收入、民众满意度、科普教育普及性等指标,但上述指标存在数据可获得性较差、与已有指标关联度高等问题,且这些指标的相关内容均可被最终筛选出的16项评价指标覆盖。
表1 分布-集中决策模型评价指标筛选

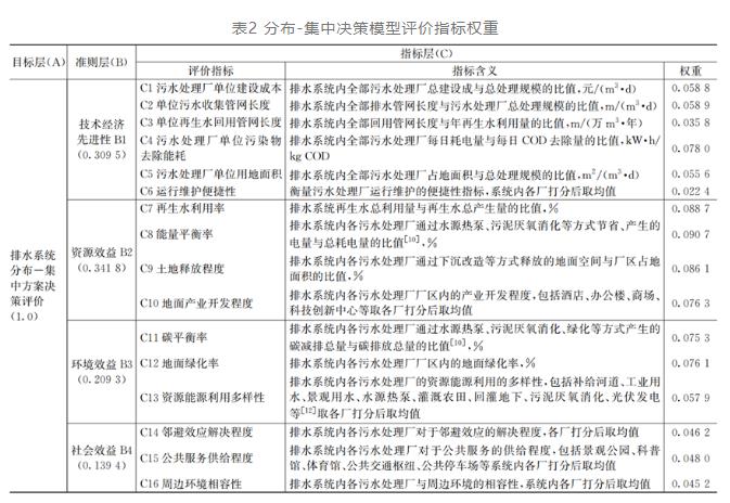
1.2 层次模型与指标权重
排水系统分布-集中决策模型的指标权重确定步骤为:①行业内5位专家及5位工程师,按照9标度法对指标体系逐层比较;②构建判断矩阵,进行一致性检验。若一致性检验不通过,则与受访者进一步沟通;③以专家给出的权重均值作为评价指标权重。结果显示,准则层中资源效益所占权重最高,这与如今国家大力推行资源化的发展方向一致。技术经济先进性在本模型中同样重要,权重占比第二。污水处理厂的建设应适度集中,过于分散会增加污水处理厂建设和运维成本,降低方案技术经济性,而过于集中则会导致管网长度和成本增加,同样会影响技术经济性。环境效益和社会效益在本模型中重要程度基本相当,弥补了现有评价模型的不足。各评价指标中,能量平衡率、再生水利用率、土地释放程度对评价结果的影响最大,且这三项指标均属于资源效益准则层。可以看出,不同分散程度的方案在能量、再生水及土地等资源利用上所产生的效益是衡量方案好坏的重要考量。

1.3 评价指标标准化
C1~C5采用离差标准化法对数据进行标准化处理[见式(1)]。该方法需要确定评价指标中的最大值(Cmax)和最小值(Cmin),否则每次评价时若最大值和最小值变化,就需要重新定义标准化函数,无法做到横向统一对比不同方案。

式中 Ci——待标准化的样本数据;
Cmax——对应评价指标最大值;
Cmin——对应评价指标最小值。
确定性指标对应的标准化函数见表3,数据范围确定方法如下:
(1)污水处理厂单位建设成本(C1):参考《建标[2001]77号 城市污水处理工程项目建设标准》及相关文献,以吨水投资2 000元/(m³·d)为最小值。采用大数据技术、结合公开发表的相关文献,调研国内103座已运行的地下厂,选取出水标准高于一级A、箱体及设备均一次建成的地下厂作为成本分析对象,有效数据样本共计28座。图1显示规模效应在地下厂领域仍在存在,其单位建设成本与处理规模的关系以式(2)表示。计算处理规模为1万m³/d时的单位建设成本,取整后作为标准化函数的最大值,即16 000元/(m³·d)。

式中 P——地下厂单位建设成本,元/(m³·d);
Q——为处理规模,万m³/d。
表3 评价指标数据范围与标准化函数


(2)单位污水收集管网长度(C2):以《中国城市建设统计年鉴(2019)》中各省市建成区排水管道长度和污水处理能力为基础,计算全国680座城市单位污水收集管网长度,其最小值和均值分别为0.17 m/(m³·d)、3.54 m/(m³·d)。考虑标准化函数的可用性,取3.55 m/(万m³·年)作为本评价指标最大值,取0.15m/(万m³·年)为最小值。
(3)单位再生水回用管网长度(C3):以《中国城市建设统计年鉴(2019)》中各省市再生水管道长度和全年再生水利用量为基础,计算全国680座城市的单位再生水回用管网长度,其最小值、均值分别为0、10.46 m/(万m³·年)。考虑标准化函数的可用性,取10 m/(万m³·年)作为本评价指标最大值,取0为最小值。
(4)污水处理厂单位污染物去除能耗(C4):至2018年我国一级A及以上污水处理厂单位COD能耗范围为0.6~5.2 kW·h/kg COD,该数据基于住房和城乡建设部“全国城镇污水处理厂信息管理系统”(2018年)中4 300多座污水处理厂实际运行数据统计得出,具备可靠性。同时,考虑数据时效性、水处理技术发展速度和标准化函数的可用性,该项评价指标的最小值、最大值分别确定为0.5 kW·h/kg COD、5.0 kW·h/kg COD。
(5)污水处理厂单位用地面积(C5):以《建标[2001]77号 城市污水处理工程项目建设标准》中规定的城镇污水处理厂单位用地面积1.6 m²/(m³·d)为最大值。以103座调研的已运行地下厂为基础,结合地理信息系统、文献调研等方法获取地下厂的箱体占地面积,有效数据样本共计61座,其最小值、最大值和全国均值分别为0.15 m²/(m³·d)、0.83 m²/(m³·d)、0.33 m²/(m³·d)。考虑标准化函数的可用性,取0.15 m²/(m³·d)作为本评价指标最小值。
(6)C7~C9、C11、C12的数据范围为0~100%。C13、C15分别构建与水资源利用种类的数量、公共服务供给种类的数量相关标准化函数。
其余指标采用5级划分法进行评分,评价标准见表4。

1.4 决策指数H的计算方法
利用式(15)计算各方案的最终得分,以分布-集中决策指数H表示,并用于评价不同分布程度的排水系统方案,决策指数越高,表明方案越优。
2 应用案例
2.1 南明河概况
南明河是贵阳市的母亲河,其干流及5条支流全长118 km,流域内服务人口350万人,服务面积6 600km²,是长江与珠江上游的重要生态屏障。2013年前,南明河流域水质恶化、污染严重,中心城区段水质长期处于劣Ⅴ类,主要原因包括:①收集与处理设施跟不上城市高速发展,现状污水处理厂仅5座,处理能力67万m³/d,远期缺口超100万m³/d;②贵阳市为典型喀斯特地貌,且南明河流域主城区人口密度高(7 100~8 100人/km²),污水收集难、输送难;③南明河为季节性缺水河流,城市发展占用水资源,使生态基流持续下降,河道自净能力降低。针对上述问题,南明河流域水环境综合治理项目自2012年开始实施,至今已持续近9年。
2.2 决策模型应用与结果讨论
在南明河流域综合治理之初提出了传统集中式建设模式和分布式厂网建设模式两种方案。图2为按照原规划思路编制的排水系统集中式方案,新建3座地上式污水处理厂(处理规模62.5万m³/d),扩建4座地上式污水处理厂(处理规模53.5万m³/d)。图3为以“下沉式再生水厂”为核心,结合“适度集中、就地处理、就近回用”原则提出的分布式厂网建设模式,沿南明河干支流新建改扩建再生水厂23座,新增处理规模116万m³/d。其中,下沉式污水处理厂17座(处理规模67.5万m³/d),地上污水处理厂6座(处理规模48.5万m³/d)。


以上是小编收集整理的分散or集中?排水系统怎样建设更优秀部分内容来自网络,如有侵权请联系删除:153045535@qq.com;
本文地址://73cake.com/shuichuli/967.html










