量化探索:海绵城市设施对排水系统提标的影响
提高雨水管渠设计重现期是应对城市内涝的重要措施,然而城市建成区难以实现雨水管道大规模翻建。海绵城市建设可削减径流总量和径流峰值,提高管网排水能力。以上海市中心城区典型排水系统为例,定量分析了海绵城市设施对排水系统提标的贡献,提出海绵城市设施与提标调蓄设施的容积换算方法。
近年来我国城市内涝严重,为应对城市内涝,提高雨水管渠设计重现期是重要措施。《室外排水设计标准》(GB 50014-2021)中根据汇水地区性质、城镇类型、地形特点和气候特征等明确了雨水管渠设计重现期,其中超大城市和特大城市中心城区雨水管渠设计重现期为3~5年,非中心城区为2~3年,中心城区重要地区为5~10年,中心城区地下通道和下沉式广场等为30~50年。对于新建雨水管渠应采用新标准,然而,对于建成区,由于用地局促、施工对周边居民影响大等原因,不可能将所有雨水管道全部翻建。此外,2013年以来,我国大力推进海绵城市建设,海绵城市设施的“渗、滞、蓄、用”等作用具有削减径流总量和峰值流量等功能,能在一定程度上能提高区域排水能力,减少区域提标压力。而目前,海绵城市设施对排水系统提标的作用大多停留在研究层面,未能提出定量的换算关系。根据规划要求,上海将通过建设“绿灰结合”雨水调蓄设施实现排水系统的提标,然而,如何耦合海绵城市设施和雨水管道调蓄设施亟待研究。
本研究以排水系统为对象,以数学模型为手段,融合海绵城市建设与雨水管道提标,并以上海市中心城区典型排水系统为案例,提出海绵城市设施与雨水管道提标调蓄设施的容积换算方法,以海绵城市建设降低排水系统提标难度,以期为全国其他城市雨水管道提标提供参考。
1 研究区域
上海市从“十三五”开始,从体制机制、规划引领、标准编制、强化管控等方面,以临港国家海绵试点建设为经验探索,积极在全市范围内开展海绵城市建设,编制了《上海市海绵城市建设“十四五”规划》,进一步明确全域推进工作,综合采取渗、滞、蓄、净、用、排等措施,制定“源头-过程-末端”系统整体化治水策略。2020年6月17日,《上海市城镇雨水排水规划(2020~2035)》(以下简称《排水规划》)获得市政府批复同意,提出了“绿、灰、蓝、管”多措并举的提标策略,并明确了对各类建设用地调蓄设施,按每平方公里1.2万m³雨水调蓄能力配置(从1年一遇提高到5年一遇的强排系统)。按照《排水规划》的要求,上海在全市范围内推进雨水管道提标调蓄设施的建设。
1.1 基本情况
选择上海市中心城排水系统A为研究区域,面积约68.8hm²,规划以公共设施用地为主,详见图1和表1。排水系统A现状为合流制,设计重现期为1年一遇。近年来结合道路改建,部分雨水管随道路翻建,按5年一遇建设,现状雨水管管径为DN300~2 200。现状2个泵站,其中一个泵站已停用,正常运行的泵站位置如图1所示,流量为8.4m³/s。

图1 排水系统A用地示意

1.2 模型构建
将收集到的雨水管网、下垫面情况等导入模型,整理管网以后分析排水管管径情况,现状管径≤DN600的管网占比约45%,DN800~1 000的管网占比约33%,DN1 200~1 800的管网占比约20%,管径≥DN2 000的管网占比约2%。模型构建如图2所示。

图2 排水系统A模型构建示意
1.3 参数率定和模型验证
按照《城镇内涝防治系统数学模型构建和应用规程》(T/CECS 647-2019)的要求,通过收集3场独立逐分钟降雨数据及其对应的排水系统泵站前池水位和泵站运行记录,并对其中2套实测数据和模拟结果进行对比,开展参数率定和模型验证。
1.3.1 参数率定
选择2020年6月28日一场降雨进行率定,降雨总量为35mm,对应前池的最高水位为2.84m,率定结果如图3所示。

经统计分析,率定结果的纳什效率系数为0.76,满足大于0.5的要求,结果如表2所示。

1.3.2 模型验证
选择2020年6月15日一场降雨进行率定,降雨总量为70mm,对应前池的最高水位为2.23m,验证结果如图4所示。

经统计分析,率定结果的纳什效率系数为0.78,满足大于0.5的要求,结果如表3所示。

2 研究思路和工况设置
2.1 研究思路
由于海绵城市设施针对24 h降雨,控制降雨前期雨水;而排水系统针对短历时降雨(如2 h),应对降雨峰值,两者针对的降雨历时和雨型都不同。同时,海绵城市设施的运行效果受降雨情况、设施分布情况和服务面积、排水系统情况等多因素共同影响。
为研究海绵城市设施对排水系统提标的定量影响,本研究以数学模型为手段,以5年一遇2 h降雨为典型降雨,选取典型中心城区强排排水系统,重点考察海绵城市设施不同分布情况、不同服务面积和不同年径流总量控制率对排水系统提标的效益,进而得到调蓄容积折算系数。
按照《室外排水设计标准》(GB 50014-2021),主要以积水深度和退水时间来考察积水的影响程度。以排水系统作为研究对象时,由于受地形、管网拓扑结构、管径等的影响,排水系统内不同地点的积水情况均不一样,难以用积水深度和退水时间这两个变量考量整个系统的积水情况。综合排水系统数学模型的统计结果,以海绵城市设施为变量,统计由海绵城市设施变化造成的排水系统的积水量变化,定量分析海绵城市设施对系统提标(即提标调蓄设施)的贡献。
根据海绵城市设施结构及应用,排除仅降低径流系数和起转输或净化作用的设施,重点考察能提供调蓄容积的设施,包括生物滞留设施(含滞蓄型植草沟)、雨水表流湿地、调节塘、雨水罐、延时调节设施、调蓄设施、智能型调蓄设施。其中,生物滞留设施(含滞蓄型植草沟)、雨水表流湿地和调节塘等绿色基础设施,除了设施顶部的调蓄空间外,下层土壤空隙也能提供一部分调蓄空间;雨水罐、延时调节设施、蓄水池、模块式调蓄设施等调蓄设施,往往设置在地块内部,雨水径流产生起始阶段即流入设施内;而智能型调蓄设施能依据降雨和水位情况自动控制其用途,可以同时兼顾径流污染和峰值削减功能。本研究以生物滞留设施等绿色基础设施为重点开展研究,而后分析调蓄设施和智能型调蓄设施的提标差异,总结提出海绵城市设施与提标调蓄设施容积的换算方法。
2.2 模拟工况设置
结合上海市海绵城市建设现状及推进机制,以海绵城市设施建设面积占比20%为基础,考察排水系统内海绵城市设施的分布情况、服务面积占比和年径流总量控制率对排水系统提标作用的影响,模型中设置的工况如表4所示。模型中海绵城市设施均为设置在绿地的生物滞流设施,排除因下垫面属性变化而造成的径流系数变化。

3 结果分析
3.1 源头海绵设施不同分布情况对排水系统提标的作用
以排水系统约20%面积集中建设海绵城市,建成地块按年径流总量控制率70%(即18.7mm)计算生物滞留设施的控制容积,分析排水系统上游、中游和下游集中建设海绵设施对排水系统提标的作用。
研究结果如表5所示。本研究认为,排水系统中仅有海绵城市设施这一变量,因而积水减少量即为设施对总调蓄容积的贡献,因而提出“容积换算系数”的概念,即容积换算系数=积水减少量/海绵城市设施总调蓄容量,换算系数越大,则表明海绵城市设施的调蓄量对排水系统的提标贡献则越大。根据研究结果,源头海绵设施不同分布情况下容积换算系数范围0.31~0.55,均值为0.39。排水系统不同位置集中建设源头海绵设施对系统提标影响效果差别不大。

3.2 源头海绵设施不同服务面积对排水系统提标的作用
着重分析海绵城市建设地块随机分布下,海绵城市建设不同面积占比对系统提标的作用,建成地块按年径流总量控制率70%(即18.7mm)计算生物滞留设施的控制容积。
模拟结果如表6所示。随着服务面积增加,海绵设施规模化效益增加,对系统提标作用增大。特别以面积建设占比10%为分界线:面积占比大于10%时,容积折算系数φ范围0.16~0.38,均值为0.27;面积占比小于10%时,容积折算系数应取低值。

3.3 不同年径流总量控制率对排水系统提标的作用
以排水系统20.1%面积地块非集中建设海绵城市设施,分析地块不同年径流总量控制率对系统提标的影响。
结果如图5所示。排水系统提标的作用与控制降雨量显著相关。当地块年径流总量控制率大于等于65%时,容积换算系数范围为0.32~0.44,均值约0.38;当地块年径流总量控制率小于65%时,容积换算系数范围为0.19~0.25,均值约0.22。

3.4 调蓄设施的提标差异
选择一源头地块,根据海绵城市年径流总量控制率70%建设要求计算调蓄量320m³,分别设置生物滞留设施和调蓄设施,以分析其对地块提标的差异。
结果表明,调蓄设施峰值流量为1.58m³/s,生物滞留设施峰值流量为0.99 m³/s(如图6所示)。由模拟结果可知,调蓄设施削峰效果比生物滞留设施削峰效果差,其削峰能力、容积利用能力约为生物滞留设施的63%,主要与生物滞留设施底部结构层的滞蓄作用相关。

3.5 智能型调蓄设施的提标差异
考虑将调蓄设施设为智能型调蓄设施,管道满流时设施进水。现状5年一遇降雨下系统总积水量为7043.9m³,按积水量布置调蓄设施,总调蓄量为7000 m³。根据模拟结果,设置智能型调蓄设施后,系统积水量为1011.1 m³,积水控制率为85.65%,容积折算系数为0.86。
4 方法提出
4.1 海绵城市设施与提标调蓄设施容积的换算方法
根据海绵城市设施调蓄容量计算方法,提出海绵城市设施与提标调蓄设施容积的换算方法如下:

式中 V——海绵城市设施换算成提标调蓄设施的容积,m³;
φn——不同类型的海绵城市设施换算成提标调蓄设施的容积换算系数。
Vn——不同类型海绵城市设施调蓄总容积,m³;
Vi——单一海绵城市设施的面积或调蓄总容积,m³,其中生物滞留设施(含滞蓄型植草沟)、雨水表流湿地和调节塘仅计算顶部蓄水空间的容积。
4.2 容积换算系数取值
4.2.1 取值范围
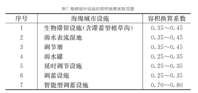
考虑海绵城市设施的效果受运行维护影响较大,为保障系统排水安全,容积换算系数在模拟工况结果的基础上取一定折减系数。折减后取值范围如表7所示。

4.2.2 取值确定
根据分析结果,对于同一海绵城市设施,当排水系统中海绵服务总面积/排水系统面积≥10%,海绵城市设施所在地块年径流总量控制率≥65%时,容积折算系数可取高值。为保障系统排水安全,建议上述两个限制条件同时满足时取高值。
5 结论与讨论
本研究以上海市典型排水系统为例,通过构建排水系统数学模型对提供调蓄容积类的海绵城市设施提标作用进行定量分析,明确提出了海绵城市设施与提标调蓄设施容积的换算方法,适用的海绵城市设施包括生物滞留设施(含滞蓄型植草沟)、雨水表流湿地、调节塘、雨水罐、延时调节设施、调蓄设施、智能型调蓄设施。值得注意的是,本研究基于排水系统开展研究,未论证海绵城市设施对邻近排水系统的提标作用,因而本研究提出的海绵城市设施换算原则上仅适用于对应的服务排水系统范围。本方法将加快上海市雨水排水系统建设与海绵城市建设融合提供重要技术参考。
需要说明的是,利用海绵城市设施进行提标,并不是降低雨水管道的标准。新建排水系统和已建排水系统中的新建管道,均应严格按照《室外排水设计标准》(GB 50014-2021)中提出的雨水管渠设计重现期进行建设;对于已建雨水管渠的提标,可采用综合的措施,确保雨水管渠满足设计重现期下的排水能力要求。此外,应加大推广智慧化建设,将调蓄设施纳入城市排水系统管理平台统一调度,提升后期运行效率。
致谢:感谢上海市住房和城乡建设管理委员会、上海市水务局、上海市排水管理事务中心等管理部门的大力支持和指导。
以上是小编收集整理的量化探索:海绵城市设施对排水系统提标的影响部分内容来自网络,如有侵权请联系删除:153045535@qq.com;
本文地址:










